2006 Acura Rl Wiring Diagram

2006 Acura Rl 3 5 Vtec Engine Cutaway Honda Odyssey Honda

2006 Acura Rl 3 5 Vtec Engine Cutaway Honda Odyssey Honda

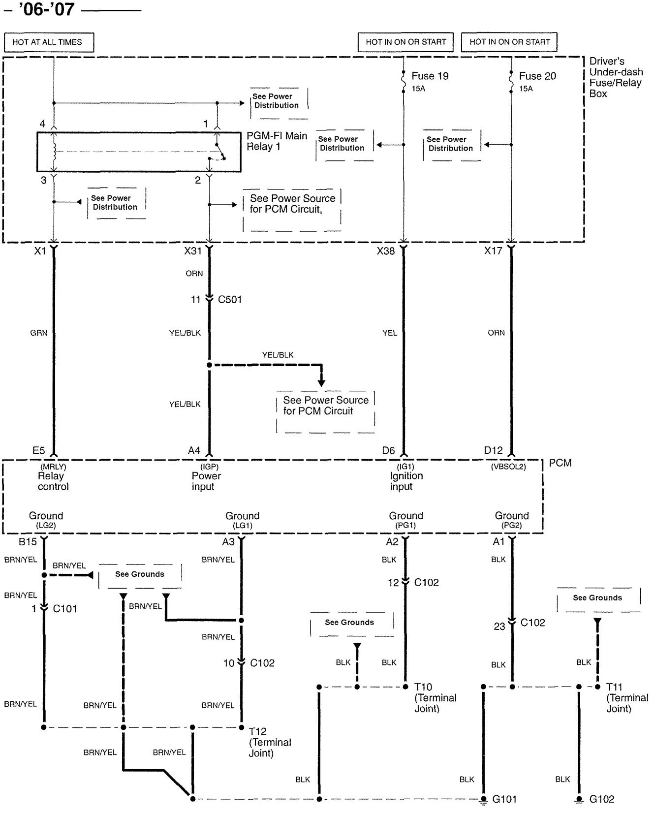
Acura Rl 2006 Wiring Diagrams Transmission Controls

Acura Rl 2006 Wiring Diagrams Transmission Controls

2005 2008 Acura Rl Full Service And Repair Manual This Is Original

2005 2008 Acura Rl Full Service And Repair Manual This Is Original

Acura Rl 2005 2006 Wiring Diagrams Interior Lighting

Acura Rl 2005 2006 Wiring Diagrams Interior Lighting

Acura Rl 2006 Wiring Diagrams Power Mirrors Carknowledge Info

Acura Rl 2006 Wiring Diagrams Power Mirrors Carknowledge Info

Acura Rl 2006 Wiring Diagrams Exterior Lighting

Acura Rl 2006 Wiring Diagrams Exterior Lighting

Acura Rl 2006 Wiring Diagrams Exterior Lighting

Rl 7 rlx 3 rsx 2 slx 3 tl 24 tlx 3.

2006 acura rl wiring diagram. Acura 2002 tl car stereo amplifier wiring diagram harness. 1998 acura tl 4dr sedan wiring information. 1998 acura rl 4dr sedan wiring information. 1997 acura tl 4dr sedan wiring information.

Acura rsx ewd 2006. Acura 2005 tl car stereo wiring diagram harness. Acura rl 2005 2006 wiring diagrams fuse panel. Posted on 7 june 2017 28 june 2019 by admin.

To save paper and time you can download the latest manuals now. Operation manual wiring diagrams repair manual and service manual for acura rl cars free download. The primary under hood fuse box is in the engine compartment on the driver s side. Skip navigation sign in.

Totally free acura wiring diagrams. The under hood fuse box is on the driver s side next to the air cleaner housing. 1999 acura integra 2dr coupe wiring information. Acura tl 2006 fuse box diagram.

Acura was founded in 1986 as the north american division of honda for the sale of prestigious models in the us and canada. Acura check engine light fault codes dtc are above the page. Fuse panel passenger compartment driver s under dash fuse relay box. Totally free acura wiring diagrams.

We ll stop supporting this browser soon. 1997 acura rl 4dr sedan wiring information. Primary under hood fuse box. To purchase printed manuals you can order online or contact.

Automotive wiring in a 2006 acura rl vehicles are becoming increasing more difficult to identify due to the installation of more advanced factory oem. 1996 acura slx 4dr suv wiring information. Acura rl 1996 2004 center radio dashboard removal replacement instructions. Under hood fuse box.

1997 acura cl 2dr coupe wiring information. Acura rl 2005 radio panel removal replacement instructions. 2006 rl navigation manual 2006 rl owner s manual. Whether your an expert acura rl mobile electronics installer acura rl fanatic or a novice acura rl enthusiast with a 2006 acura rl a car stereo wiring diagram can save yourself a lot of time.

Helm incorporated 800 782 4356 m f 8am 6pm est. These service repair manuals are detailed instructions for the operation maintenance and repair of the acura rl. Acura 2002 tl car stereo wiring diagram harness. Acura tl 2006 fuse box diagram.

The first model of the company was a response to a ban in 1985 on the export of cars to the united states from other countries.

10 Sanyo Car Radio Wiring Diagram Car Diagram In 2020 With

10 Sanyo Car Radio Wiring Diagram Car Diagram In 2020 With

Acura Rl 2006 Wiring Diagrams Navigation System

Acura Rl 2006 Wiring Diagrams Navigation System

Fuse Box Location And Diagrams Acura Rl 2005 2012 Youtube

Fuse Box Location And Diagrams Acura Rl 2005 2012 Youtube

Stanced Acura Rl Honda Legend Honda Classy Cars

Stanced Acura Rl Honda Legend Honda Classy Cars

Acura Rl My Current Ride New Cars Used Cars My Ride

Acura Rl My Current Ride New Cars Used Cars My Ride

Fuse Box Location And Diagrams Acura Rl Ka9 2000 2004 Youtube

Fuse Box Location And Diagrams Acura Rl Ka9 2000 2004 Youtube

Acura Rl Prototype 2004 Car

Acura Rl Prototype 2004 Car

In Dash 2006 2007 2008 Dodge Caliber Aftermarket Car Stereo

In Dash 2006 2007 2008 Dodge Caliber Aftermarket Car Stereo

Acura Radio Panel Removal Replacement Instructions Diagram Dash

Acura Radio Panel Removal Replacement Instructions Diagram Dash

The Acura Ilx Is A Compact Luxury Sedan For Honda S Luxury Brand

The Acura Ilx Is A Compact Luxury Sedan For Honda S Luxury Brand

2003 Acura Tl A Spec Concept Acura Tl Acura Tl Acura Nsx

2003 Acura Tl A Spec Concept Acura Tl Acura Tl Acura Nsx

Pin De Giovanny Enrique En Autos En 2020 Autos

Pin De Giovanny Enrique En Autos En 2020 Autos

Acura Rl 2004 G

Acura Rl 2004 G

Acura Rl Prototype 2004 Acura Nsx Y Acura Tsx

Acura Rl Prototype 2004 Acura Nsx Y Acura Tsx

Source : google.com

Random Posts